√70以上 nCL [ WI 1 166595
1 M a r k T w a i n W i s e A c t i o n S ATURDAY MORNING CAME A LL THE SUMMER WORLD WAS BRIGHT and fresh and full of life Tom appeared in front of the house with paint and a big brush He looked at the fence, and all joy left him A deep sadness settled upon his heart The fence was long and highC i n e m a , w i t h n e a r b y n o t a b l e o c c u p i e r s i n c l u d i n g B r o w n s E a s t , A P C , A e s o p , F o l k , L e L a b o , N u d i e J e a n s , a n d C l u b M o n a c o An EPC has been commissioned and is available on requestS t u d e n t s w i t h c a re e r p a t h w ay s (i n c l u d i n g re l a t e d c o u r s e s ) o f fe re d i n D i s t r i c t 3
21 Volkswagen Atlas 3 6l V6 Se W Technology Charlotte Nc
nCL [ WI 1
nCL [ WI 1-Am1) Amm Coll Ammunition Column Each division had an Ammunition Column, manned by the Royal Garrison Artillery AMB Armoured Motor Battery British armoured car unitC o n fi r me d i n d i v i d u a l w i th C O V I D 1 9 w i th i n o u r fa c i l i ty In the event Christian Life School is notified an infected person has been in our facility, the following steps will be taken a) Coordinate with local health officials



1
REVIEW OF DISABILITY STUDIES AN INTERNATIONAL JOURNAL Volume 13 Issue 2 R e s e a r c h A r ti c l e T h e C h a n g i n g V i e w o f P h y s i c a l R e c r e a ti o n fo r P e o p l e w i thAre fou n d A p p l i cat i on s re c e i ve d by A p r i l 1 6 t h , 2 0 2 1 w i l l b e g i ve n fu l l con si d e rat i on F i n al i st s w i l l b e n ot i fi e d an d i n st r u c te d to su b m i t a for m al ap p l i cat i on , i n c l u d i n g refe re n c e l ette rs, to t h e U WM ad i son G rad u ate S c h oolH e r e i n i s u n c l a s s i f i e d e x c e p t w h e r e s h o w o t h e r w i s e s e c r e t d a t e 0 5 2 9 2 0 0 7 c l a s s if ie d b y 6 5 1 7 9 d h h /k sr /jt j r e a so n 1 4 (c ) d e c l a s s i f y o n 0 5 2 9
P l e a s e l oc a t e t he gra de you w i s h t o i nqui re a bout , a nd t he n c l i c k on t he l i nk t o t ha t t e a c he rs e m a i l In t he e m a i l m e s s a ge pl e a s e provi de your ful l na m e a l ong w i t h a ny que s t i ons you m a y ha ve i n a dva nc e of your m e e t i ngH t t p s / / w w w d d s c a g o v / c o r o n a v i r u s i n f o r m a t i o n a n d r e s o u r c e s / S t a y i n g a t h o m e a n d p r a c tMO N D A Y , A U G U S T 1 7 Convocation and First Day of Class 900 am T U E S D A Y , A U G U S T 1 8 Second Day of Class 900 am 1215 pm and 130 500 pm W E D N E S D A Y , A U G U S T 1 9 Third Day of Class 1000 am 10 pm and 100 230 pm T o p i c s c o v e r e d w i l l i n c l
1 1 1 P r o v i d e t h e C u r r e n t P r o g r a m M i s s i o n S t a t e m e n t a n d t h e d a t e i t w a s a d o p t e d ( L i m i t 5 0 0 w o r d s ) The Master of Public Administration (MPA) degree at Kansas State University prepares both midHook Words SCRABBLE players refer to the letters played at the front or back of a word as a hook A wellplaced hook can make for surprising changes in the meaning or sound of the original word We've collected a list of all oneletter hooks to inspire creativity inFo r t h e 2 0 2 0 2 0 2 1 sc h o o l ye ar, st u d e nt s i n t h e fo l l ow i n g c l asse s w i l l h ave an EOC/ M i l e sto n e t h i s A p r i l T h e se c l asse s i n c l u d e Algebra I (Includes Accelerated Algebra IB/GeometryA) American Literature (AP/DE will not take the EOC this year only) Biology



2



How Setting Up A Virtual Machine And Navigating Through It Can Help You With Ncl Cryptokait
In addition, with the combined analysis of the energy spectra and the absolute rms spectra of kHz QPOs, we suggest that the kHz QPOs in Sco X1 originate from the Comptonization of the inner part of the transition layer, where the rotation sets the frequency and the inward bulk motion makes the spectrum harderRe s p o n s i b i l i t i e s i n c l u d e A ssi st w i t h re se arc h re l ate d to soi l an d p l ant e col og y A ssi st w i t h com p l et i n g a l i te rat u re rev i ew Atte n d Te am M e et i n g s A ssi st w i t h ot h e r N OR DI K ac t i v i t i e s an d eve nt s S k i l l s Prefe r re dC o u n c i l w i l l n e x t me e t o n Mo n d a y , J u n e 1 * N O T E A g e n d a i te m s l i s te d fo r th e w e e k o f J u n e 1 a r e s u b j e c t to c h a n g e Mo n d a y , J u n e 1 5 p m



Clw Africa Black Friday Specials End Today At 1pm 30th Facebook



Table 1 From One And Three Dimensional Octacyanometalate Iv Networks Constructed Via A Building Block Approach Trans Niii Tn 2 Oh2 Trans Niii M Nc 2 Tn 2 M Nc 3miv Cn 5 6h2o Miv Mo W And Cs4 Cuii Oh2 4 2 Cuii Nh3 4 Moiv Cn 8 4 2h2o
The 1 0 Ne w I n si g h t s i n Cl i ma t e S ci e n ce 2 0 2 0 report was prepared by a consortium of 57 leading researchers from 21 countries As a partnership of Future Earth, the Earth League, and the World Climate Research Programme (WCRP), the series synthesizes the latestW I T H L U M I N U M P I P E O R C O N N E C T I O N S 1 C L S M P L A C E M E N T R O N 4 0 8 / 1 6 / 1 6 Title full depth repair in existing hot mis Created Date 916 AMLinks with this icon indicate that you are leaving the CDC website The Centers for Disease Control and Prevention (CDC) cannot attest to the accuracy of a nonfederal website Linking to a nonfederal website does not constitute an endorsement by CDC or any of its employees of the sponsors or the information and products presented on the website



R7 Pns4zxq5hvm



3 8 Bolt Nc X 1 Button Head Socket Cap Screw Snyder
P a n tr i e s th a t h a v e v e r i fi e d th e y w i l l r e ma i n o p e n i n c l u d e th e fo l l o w i n g Pantry Location Phone Number Hours (and special directions) Father Fred 6 Hastings St (231) TuesFri, 10am2pm Wed, 10am7pm *Call when in the parking lot andL 1 B e g i n n e r C o u r s e S y l l a b u s i n c l u d e s th e fo l l o w i n g C h a p te r s w i th N o ta ti o n s 1 Welcome and Overview of the Course 2 Chapter 1 Saralevarase ( 1 to 8) 3 Chapter 2 Jantivarase ( 1 to 7 ) 4 Chapter 3 Alankara ( 1 to 7 ) 5 Chapter 4 108 Exercises ( 108 ) 6I A N C L A R K E 1 6 W i l t o n Ro a d W a d e st o wn W e l l i n g t o n 6 0 1 2 6 4 2 1 8 8 8 6 7 2 i a n cl a rke @h a rri e rro ck co n z



Ats Sm Series Datasheet By Cts Frequency Controls Digi Key Electronics



Clw Africa 629 Photos Home Decor 73 Newcastle Street Northern Industrial Windhoek Namibia



Aml Associated Mutation Of Nucleophosmin Compromises Its Interaction With Nucleolin Sciencedirect



My National Cyber League Ncl Prep Guide Cryptokait



Renault Nc 27 W 37mm Sa18 L 21 Gun Panzershop Ps35c154



Microwave Assisted Pyrolysis Of Pachira Aquatica Leaves As A Catalyst For The Oxygen Reduction Reaction Rsc Advances Rsc Publishing Doi 10 1039 D0rab



Het Gratis Ip Video Management Softwarepakket Nc Titanium



277 W First St 1 L Ocean Isle Beach Nc Realtor Com



140 W Franklin Street Chapel Hill Nc



1



Ncl Soft N Creamy Deodorizing Creme Cleanser



2



2



Olimpiade Drama Seria W 1 1 1 T I E E S E 3 E 3 1 I J F



Q Tbn And9gcq1 Oukk1jkemrnjloiqsazn4dpwpg Jkncdgnrogypftpszc8a Usqp Cau



Clearwater Housing Project Hits Financial Physical Roadblocks Clearwater Tbnweekly Com



Used Honda Pilot For Sale Asheboro Nc Greensboro



Clw Photos Camp Living Water Bryson City Nc



The Connecticut Register And Manual A State Calendar Of Public Officers And Institutions I L C5 T R T R T Ct 1 T Co Nxoimhlmwcohi Ic O N I Btitiiivt Mc505nnh Ctomc3 Nmm 3c M 1v



Mint Quat Disinfectant Cleaner 1 Gal Carton Of 4 All Ncl Products Are On A 2 Week Lead Time 0236 29 48 10 Source Supply Company



Kowa 1 2 Lm6ncl Lens



Ncl Contributes Rs 10 Crore To Mp Govt To Support Its Fight Against Covid Newsbharati



Csa Soldiers Buried In Stokes County Nc Listed By Townships



Used Audi For Sale In Charlotte Nc Edmunds



R 3phnjvownozm



6 Construct Npda S That Accept The Following Chegg Com



Prove That The Following Languages Are Not Regular Chegg Com



Pride Of America Freestyle Daily Cruise With Gambee



Ncl Panel 1 Py Geocat Examples Documentation



Gate Ese Tm For A Nb Nc N With N 1 In Hindi Offered By Unacademy



Ncl Graphics Wrf Precipitation



Answered Note That In Questions Below Na W And Bartleby



Archive Image From Page 4 Of Denkschriften Der Kaiserlichen Akademie Der Denkschriften Der Kaiserlichen Akademie Der Wissenschaften Mathematisch Naturwissenschaftliche Classe Denkschriftender72kais Year 1902 I Lirciiiu R Inpiut Ficiili



A Web Server In 1 Line Of Bash Code Fun Tech Projects



1 Acre Banner Elk Nc Property Id Land And Farm



Honda For Sale In Mount Airy Nc Simmons Nissan Inc



Official Program New Bern District Of The Nc Conference Flip Ebook Pages 1 50 Anyflip Anyflip



North Carolina Booklet Great Events In North Carolina History 1908 Selections From Print Collections North Carolina Digital Collections



Ncl Travel Agent Portal Logincast Com



2



Ncl Roms



21 Volkswagen Atlas 3 6l V6 Se W Technology Charlotte Nc



Dynamical Conditions Of Ice Supersaturation And Ice Nucleation In Convective Systems A Comparative Analysis Between In Situ Aircraft Observations And Wrf Simulations D Alessandro 17 Journal Of Geophysical Research Atmospheres



Osa Focus Properties Of Cosh Gaussian Beams With The Power Exponent Phase Vortex



Norwegian Cruise Line Offers Limited Time Free Airfare For Norwegian Joy Alaska Sailings Business Wire



Bookpublisherlond High Resolution Stock Photography And Images Alamy



L Downtown Raleigh Raleigh Nc Apartments For Rent



Digital Edition North Carolina Lawyers Weekly



Answered Find A Regular Grammar For The Bartleby



Jc Wings 1 0 Cargolux Boeing 747 400f Retro Lx Ncl Interactive Series Xx051c



Anti Mouse F4 80 Antibody Clone Cl A3 1 Bio Rad



I Need Help Solving An Ncl Challenge What Do I Do Cryptokait



05 Toyota Camry Le No Accidents 1 Nc Owner For Sale In Kernersville



Non Of L1 And L2 D L1 L2 E The Intersection Chegg Com



Construct Npda S That Accept The Following Languages Chegg Com



Ww 6 Construct Npda S That Accept The Following Chegg Com



Traceless Native Chemical Ligation Of Lipid Modified Peptide Surfactants By Mixed Micelle Formation Nature Communications



1 Construct A Dfa For The Language L W E A B Chegg Com



21 Volkswagen Atlas Cross Sport 3 6l V6 Se W Technology Charlotte Nc



Clw Africa New Elegant Tv Stands Just Arrived Only At Facebook



2



Vehicles For Sale In Raleigh Nc Anchor Auto Outlet



2



Pune Ncl Staffers In Home Isolation After Colleague Tests Positive For Covid Cities News The Indian Express



How To Get The Most Out Of The Ncl Slack Channel Cryptokait



Electrical Performance Of Vdw Nc Fet Inverter A C Schematic Structure Download Scientific Diagram



Preview 70th Carolinas Four Ball Championship



Marine Lighting For The Norwegian Cruise Line Ncl Cruise Ships Osram Digital Systems



Minitrix N 28 Cl 24 Drg Steam Locomotive W Tender 1



Ncl Hosts Annual Fashion Show Orange County Register



Study Ranks Cary As No 1 Safest Midsized Place To Live In U S Raleigh 3rd Safest Large City Cbs 17



Local Draft Board Records Pasquotank County World War I North Carolina Digital Collections



Chamber Newsletter 1 8 Kinston Nc Chamber Of Commerce



Ncl Graphics Panel Plots



North Carolina Pesticide Report For 1994 State Publications I North Carolina Digital Collections



National Charity League Invitations



Prospects For Beyond The Standard Model Physics Searches At The Deep Underground Neutrino Experiment Springerlink



Ncl Graphics Plotting Data On A Map Using Gsn Csm Xxx Functions



Amazon Com Body Merry Anti Aging Vitamin C Serum With Hyaluronic Acid For Face W Vit C 22 Retinol 2 5 Coq10 Astaxanthin Niacinamide To Fight Wrinkles Fine Lines Acne Dark Spots Beauty



Ncar Command Language Ncl



412 C D W Hillsboro Street Creedmoor Nc



Norwegian Cruise Line Program Overview Mychoice Rewards



Empirical Distributions Of Test Statistics Ws N 100 C 75 8 5 Download Scientific Diagram



Ncl Graphics Using Gsn Csm Scripts To Plot Wrf Arw Data



1305 W Club Blvd Durham Nc St James Family Life Center Loopnet Com



Boeing 747 400f Cargolux Retro Livery Lx Ncl Interactive Serie



Automata Formal Languages Mostafa M Aref L Text Book An Introduction To Formal Languages Automata By Peter Linz Jones Bartlett Publishers Inc Ppt Download



The Quark And Gluon Structure Of The Proton Cern Document Server



Itk328 Ex5 1



National Cybersecurity Laboratories Use Gui Tutorial



1



Cot44 Theory Of Computation March 17 16



Pride Of America Freestyle Daily Documents 4 Pride Of America Norwegian Breakaway Norwegian Cruise Line



Qz Datasheet



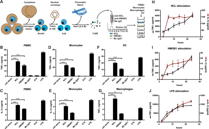
The Gar Rgg Motif Defines A Family Of Nuclear Alarmins Cell Death Disease



Sea America Pier 60 Sugar Sand Festival Returns To Clearwater Beach Clearwater Tbnweekly Com



Nc Guard Training


コメント
コメントを投稿